The Tribunal has produced a useful guide setting out the usual procedures to be followed before and during a hearing. To download a copy of the guide please click on the following link: Guide to Disciplinary Proceedings
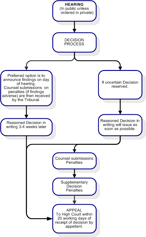
The Tribunal's hearing procedure is explained in the following flow chart:

The main features of the Tribunal's hearing procedures are:
- Hearings are open to the public unless the Tribunal orders otherwise. In some cases, particularly those involving evidence of a sexual, intimate, or distressing nature the complainant’s evidence may be given in private.
- The Tribunal hears and considers the evidence as well as submissions made by the parties.
- The Tribunal endeavours to announce its finding at the conclusion of the hearing. Sometimes the Tribunal reserves its decision.
- The Tribunal's written reasons for its decision are usually made available 3 to 4 weeks after the conclusion of the hearing.
- If a health practitioner is found guilty the Tribunal hears and considers submissions on penalty including costs and, where relevant, name suppression.
- The Tribunal then delivers its written decision on penalty.
- Dissatisfied parties may appeal the Tribunal's decision to the High Court within 20 days of receiving the Tribunal's decision.