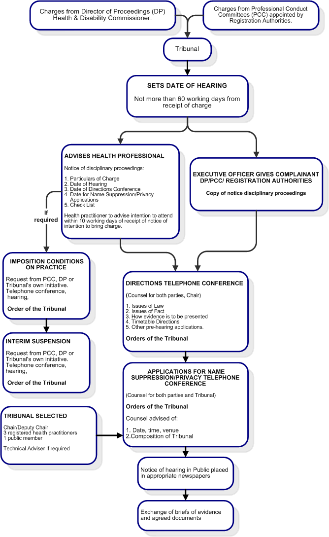
The Tribunal’s pre-hearing procedures are explained in the following flow-chart.
The Tribunal has produced a useful guide setting out the usual procedures to be followed before and during a hearing.
To download a copy of the guide please click on the following link: Guide to Disciplinary Proceedings

1. The main features of the Tribunal’s pre-hearing procedures can be briefly summarised in the following manner:
- Upon receipt of a notice of charge from either the Director of Proceedings (Health and Disability Commissioner’s Office) or a Professional Conduct Committee appointed by a Registration Authority the Chairperson of the Tribunal allocates a hearing date, not more than 60 days from the practitioner's receipt of the charge. This date is usually a nominal date.
2. The Chairperson of the Tribunal forwards to the health practitioner a copy of the:
- Notice of Charge;
- Advice of the date of hearing;
- Advice of the date of a pre-hearing directions conference;
- A check list;
- Notification date.
3. The health practitioner must advise the Tribunal within 10 days of receipt of notice of charge if they wish to be heard.
4. The Executive Officer of the Tribunal ensures the complainant, Director of Proceedings and/or Professional Conduct Committee and the Registration Authority
are notified of the charge.
5. A pre-hearing directions conference is conducted. This conference is chaired by the Chairperson and is attended by the parties’ lawyers. At this conference
timetables for pre-hearing applications such as name suppression applications are arranged.
6. A Tribunal is selected by the Chairperson and the parties are notified of the composition of the Tribunal. Notice of the hearing is published.
7. The parties’ written briefs of evidence is exchanged, as are documents which are to be disclosed.
8. The parties’ briefs of evidence and agreed documents are filed with the Tribunal, usually 7 days before the hearing.